Jak wybrać regulator napięcia do domu
Niemal wszyscy mieliśmy do czynienia z problemami spadku napięcia: żarówki przepalają się lub migają, gdy jednocześnie włączane są dwa lub więcej potężnych urządzeń, światło gaśnie. Aby rozwiązać te problemy, należy kupić stabilizator napięcia. Jak wybrać stabilizator napięcia do domu, warto zrozumieć bardziej szczegółowo.
Jak wybrać odpowiedni regulator napięcia dla domu
Stabilizator napięcia to urządzenie, które służy do stabilizowania napięcia prądu elektrycznego, utrzymuje napięcie 220 V nawet przy dużych spadkach. Chroni urządzenia gospodarstwa domowego, sprzęt i wszystkie możliwe urządzenia elektryczne przed niskim lub wysokim napięciem w sieci, a także przed zwarciem.

Jak wybrać regulator napięcia do domu? Przede wszystkim zwróć uwagę na jego główne cechy: moc, bezgłośność, wymiary. Wybierz model, biorąc pod uwagę jego koszt i obecność wszystkich niezbędnych funkcji.
Do czego służy stabilizator napięcia?
Wszystkie stabilizatory działają z przepływami prądu. Zasada ich działania opiera się na indukcji elektromagnetycznej. Prąd elektryczny jest kierunkowym ruchem elektronów w przewodniku. Wszystkie prądy elektryczne są podzielone na prąd przemienny i prąd stały:
- Prąd przemienny - zmienia się pod względem wielkości, częstotliwości, kierunku. Umieszczone w gniazdach sieci elektrycznych wysokiego napięcia.
- Prąd stały - nie zmienia się. Znajduje się w akumulatorach, w akumulatorze urządzenia. Prawie wszystkie urządzenia elektroniczne (obwody) działają na prąd stały. Wszystkie urządzenia są wyposażone w zasilacze (baterie), które przekształcają prąd przemienny w prąd stały.
Aby zrozumieć, jak działa to urządzenie, należy wziąć pod uwagę rodzaje niestabilności zasilania. Istnieją dwa rodzaje niestabilności energii elektrycznej: trwałe i tymczasowe.
- Stała to zmniejszona przepustowość linii energetycznych, które są w złym stanie.
- Chwilowa niestabilność występuje na przykład z powodu wyładowań atmosferycznych, które wpadły do linii elektroenergetycznej niesolidnie chronione przez piorunochron lub uziemienie (mruganie i wypalanie żarówki może uszkodzić matrycę urządzenia lub procesor). Obserwuje się to, gdy sieć elektroenergetyczna jest przeciążona i podstacja nie jest w stanie w danym momencie w pełni dostarczyć energii elektrycznej.
Zimą i latem występują znaczne skoki napięcia, ponieważ w tych okresach używa się wielu urządzeń elektrycznych (grzejniki elektryczne, piece elektryczne, kotły grzewcze) lub powstają określone warunki pogodowe (błyskawice). Stąd pilna potrzeba tego urządzenia.
Gdy skok impulsu (ciśnienie elektronu, prąd elektryczny) zostanie dostarczony do urządzenia w zakresie od 200 do 240 woltów (dopuszczalne wartości), urządzenie będzie działać długo i stabilnie. Podczas udaru prądu automatycznie otwiera sieć, wyłączając napięcie wyjściowe i zapobiegając spadkowi napięcia w urządzeniach. Jego nośność jest zwiększona, gdy używa się obserwatora emitera, ponieważ tranzystor powiela napięcie.
Główną funkcją stabilizatora jest ochrona urządzeń elektrycznych przed skokami napięcia w sieci poprzez ich wygładzenie. Pomaga znormalizować dostawy energii elektrycznej w domu i utrzymać włączone urządzenia w dobrym stanie.
Rodzaje stabilizatorów napięcia
W zależności od zasady działania stabilizatory to:
- elektroniczny
- elektromechaniczny
- ferroresonant
- wyrównawczy
Przy klasyfikacji stabilizatorów brane są również pod uwagę fazy (jednofazowe i trójfazowe), moc, dokładność i zasięg.
Według rodzaju połączenia istnieją urządzenia:
- Nieruchomy (natychmiast po podłączeniu miernika do instalacji elektrycznej);
- Lokalny (kiedy urządzenie jest podłączone do samego urządzenia).

Elektroniczny
Stabilizatory elektroniczne składają się z uzwojenia transformatora z dużą liczbą zaczepów, dlatego mają wysoką wydajność i są szybko działające. Wykorzystują do przełączania uzwojeń: tyrystory (sterowanie mikrokontrolerem przełączane mikroprocesorem) i triaki, ponieważ takie urządzenia nie mają części mechanicznych, są odporne na udary elektryczne.
- Plusy: małe wymiary, bezgłośność, wysoki poziom prędkości.
- Wady: niska dokładność stabilizacji, napięcie wyjściowe jest przerywane, dlatego lepiej jest je stosować w miejscach, w których zużycie energii elektrycznej jest niskie.
Elektromechaniczny
W stabilizatorach elektromechanicznych ruch szczotki z grafitową końcówką wzdłuż zwojów uzwojenia odbywa się za pomocą silnika elektrycznego wewnątrz cewki. Błąd danych w takim urządzeniu jest minimalny, ale regulacja urządzenia zajmuje więcej czasu niż w poprzedniej wersji urządzenia - około 10 obrotów na sekundę.
- Plusy Urządzenie ma prostą i niezawodną konstrukcję, poziom wydajności jest wysoki, urządzenie wytrzymuje duże obciążenia.
- Wady Urządzenie składa się z części mechanicznych, dlatego szybko się zużywa i ma małą prędkość. Aby zapewnić prawidłowe działanie, należy go brać w celu konserwacji co sześć miesięcy.

Ferroresonant
Ferroresonans - są to urządzenia działające na zasadzie ferrorezonansu, składające się z dwóch lub więcej cewek drutu nawiniętych na metalowe pręty kondensatorów.
- Zalety: wysoka niezawodność, długi cykl pracy, duża prędkość regulacji.
- Minusy: wydajność jest niska, ma duże wymiary, wysoki poziom hałasu, wysoką cenę.
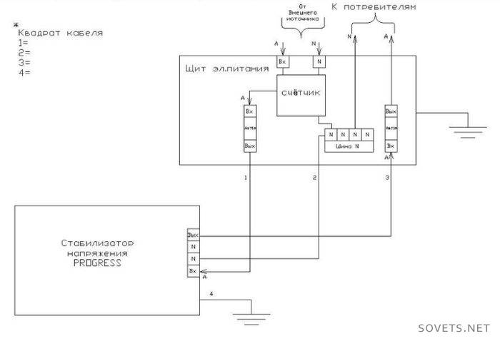
Jednofazowy
Jednofazowe stabilizatory do domu są przeznaczone do sieci elektrycznych o napięciu 220 V. Większość mieszkań jest wyposażona w tego rodzaju sieć. Służą do ochrony urządzeń gospodarstwa domowego w mieszkaniu przed skokami napięcia (telewizja, mikrofalówka, lodówka, komputer, elektronarzędzia). A.
Schemat połączeń

- Plusy: napięcie wyjściowe jest monitorowane bez przerwy.
- Wady: reakcja urządzenia na napięcie wejściowe jest niski, wysoki poziom hałasu.
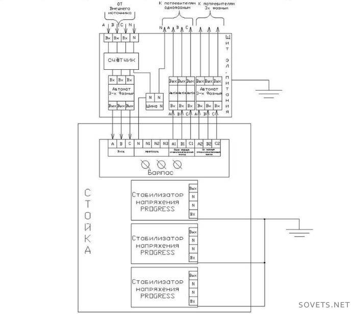
Trzy fazy
Urządzenia trójfazowe są przeznaczone do sieci elektrycznych o napięciu 380 V. Są przeznaczone do dużych obciążeń, dlatego dobrze nadają się do domów, domków jednorodzinnych, obiektów przemysłowych (autonomiczny kocioł grzewczy, sprężarka).
Schemat połączeń

- Plusy: przeznaczone do dużych obciążeń.
- Wady: w przypadku awarii jednej z faz praca w trybie ochronnym jest niemożliwa.
Wybór regulatora napięcia dla mocy
Wybierając stabilizator do domu, musisz wybrać jego moc. W tym celu należy obliczyć sumę mocy urządzeń stacjonarnych, które następnie zostaną do niej podłączone, i dodać 20% do rezerwy.
Aby uzyskać więcej informacji na temat wybierania urządzenia według mocy, zobacz wideo:
Regulator napięcia Obliczanie mocy
Według dokładności i zasięgu
Istnieją trzy główne typy stabilizatorów znakowania dla dokładności.
Przy niewielkich wahaniach zakresu wybierz:
- U - wąski
- Pt - wysoka dokładność
Przy silnych wahaniach w zakresie napięcia:
- W - szeroki
Oznaczenie „PTT” oznacza „PTT” dla sprzętu medycznego.
Wskazówki dotyczące wyboru regulatora napięcia
Wybierając stabilizator, zwróć uwagę na:
- Bezszelestność. Zainstaluj (montaż poziomy lub pionowy) z dala od miejsc odpoczynku (sypialnia, salon). Bloki z wymuszoną wentylacją nie mogą być instalowane, podobnie jak panel elektryczny.
- Kompaktowość urządzeń.
- Cena Wskazane jest, aby nie oszczędzać na takim zakupie.
- Moc. Zwróć uwagę na utratę mocy stabilizatora. Jeśli utrata mocy wynosi 50%, powinieneś kupić stabilizator o mocy dwa razy większej.
- Instalacja Wejściowe prace instalacyjne i regulacyjne dla certyfikowanego elektryka. Elektryk niezaznajomiony ze stabilizatorami może nie wybrać odpowiednich materiałów. Stabilizator należy połączyć kablem o wystarczającej średnicy.
- Gwarancja Kupując stabilizator do domu, dokładnie przestudiuj gwarancję sprzedawcy. Jest to ważne, ponieważ kupowanie jest drogie, a płacenie dwa razy jest drogie.
Jeśli kupiłeś już to urządzenie, zostaw swoje komentarze. Twoje porady i opinie mogą być przydatne dla czytelników, którzy są zdeterminowani jedynie wyborem urządzenia.