DIY wzmacniacz dźwięku
Podłączanie głośników do laptopa, telewizora lub innego źródła muzyki czasami wymaga wzmocnienia za pomocą oddzielnego urządzenia. Pomysł złożenia wzmacniacza własnymi rękami jest dobry, jeśli masz skłonność do pracy z płytkami drukowanymi w domu i masz pewne umiejętności techniczne.
Jak zrobić wzmacniacz dźwięku
Rozpoczęcie montażu urządzenia wzmacniającego dla tego typu głośników polega na poszukiwaniu narzędzi i akcesoriów. Obwód wzmacniacza na płytce drukowanej jest montowany za pomocą lutownicy na żaroodpornym wsporniku. Zalecane są specjalne stacje lutownicze. Jeśli montaż jest wykonywany własnymi rękami w celu przetestowania obwodu lub użycia w krótkim czasie, wystarczy opcja „na przewodach”, ale będziesz potrzebować więcej miejsca na umieszczenie komponentów. Płytka drukowana gwarantuje zwartość urządzenia i wygodę w przyszłości.
Tani i szeroko rozpowszechniony wzmacniacz do słuchawek lub małych głośników powstaje na bazie mikroukładu - miniaturowej jednostki sterującej z gotowym zestawem poleceń do sterowania sygnałem elektrycznym. Pozostaje dodać tylko kilka oporników i kondensatorów do obwodu z mikroukładem. Całkowity koszt wzmacniacza klasy amatorskiej jest znacznie niższy niż cena gotowego profesjonalnego sprzętu z najbliższego sklepu, ale funkcjonalność jest ograniczona przez zmianę głośności wyjściowej sygnału audio.

Zapamiętaj cechy kompaktowych wzmacniaczy jednokanałowych, które sam zmontowałeś na podstawie układów z serii TDA i ich analogów. Mikroukład wytwarza dużą ilość ciepła podczas pracy, dlatego należy wyeliminować lub zminimalizować jego kontakt z innymi częściami urządzenia. Zaleca się stosowanie grilla z radiatorem.W zależności od modelu mikroukładu i mocy wzmacniacza zwiększa się rozmiar wymaganego radiatora. Jeśli wzmacniacz jest zamontowany w obudowie, należy najpierw zaplanować miejsce na radiator.
Inną cechą zestawu wzmacniacza dźwięku DIY jest niskie zużycie napięcia. Pozwala to na użycie prostego wzmacniacza w samochodach (zasilanych z akumulatora samochodowego), w drodze lub w domu (zasilany przez specjalną jednostkę lub akumulatory). Niektóre uproszczone wzmacniacze dźwięku wymagają tylko 3 woltów napięcia. Pobór mocy zależy od stopnia wzmocnienia wymaganego sygnału audio. Wzmacniacz dźwięku odtwarzacza dla standardowych słuchawek zużywa około 3 watów.
Zaleca się, aby początkujący amator używał programu komputerowego do tworzenia i przeglądania schematów połączeń. Pliki takich programów mogą mieć rozszerzenie * .lay - są tworzone i edytowane w popularnym wirtualnym narzędziu Sprint Layout. Tworzenie schematu „zrób to sam” od zera ma sens, jeśli masz już doświadczenie i chcesz eksperymentować ze zdobytą wiedzą. W przeciwnym razie poszukaj i pobierz gotowe pliki, których można użyć do szybkiego złożenia zamiennika wzmacniacza niskiej częstotliwości do radia samochodowego lub cyfrowego wzmacniacza combo do gitary.
Do laptopa
Wzmacniacz dźwięku „zrób to sam” zostanie wkrótce zmontowany do laptopa w jednym z dwóch przypadków: wbudowane głośniki nie działają lub ich głośność i jakość dźwięku nie są wystarczające dla Twoich potrzeb. Będziesz potrzebował prostego wzmacniacza, zaprojektowanego dla głośników zewnętrznych do 2 watów i rezystancji uzwojenia do 4 omów. Do złożenia go własnymi rękami, oprócz standardowych amatorskich narzędzi radiowych (szczypce, stacja lutownicza), potrzebujesz płytki drukowanej, układu TDA 7231 i 9-woltowego zasilacza. Niezależnie wybierz obudowę, w której znajdują się elementy wzmacniacza.
Dodaj następujące elementy do listy zakupionych komponentów:
- kondensator niepolarny 0,1 uF - 2 szt .;
- 100 μF kondensator polarny - 1 szt .;
- kondensator biegunowy 220 uF - 1 szt .;
- Kondensator polarny 470 uF - 1 szt .;
- rezystor stały 10 KOhm - 1 szt .;
- Rezystor stały 4,7 oma - 1 szt .;
- włącznik-wyłącznik - 1 szt .;
- wyjście głośnikowe - 1 szt.
Sam określ kolejność montażu, w zależności od tego, który obwód elektryczny w formacie * .lay pobrałeś. Wybierz grzejnik tak duży, że jego przewodność cieplna pozwala utrzymać temperaturę roboczą układu poniżej 50 stopni Celsjusza. Jeśli urządzenie jest stale używane z laptopem na zewnątrz, będzie potrzebowało prowizorycznej walizki ze szczelinami lub otworami do cyrkulacji powietrza. Możesz złożyć taką skrzynię własnymi rękami z plastikowego pojemnika lub resztek starego sprzętu radiowego, mocując płytę za pomocą długich śrub.

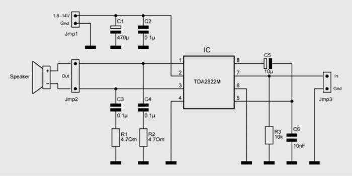
Słuchawki DIY
Najprostszy wzmacniacz stereo do przenośnych słuchawek powinien mieć niewielką moc, ale najważniejszym parametrem będzie pobór mocy. W idealnym przykładzie konstrukcja jest zasilana bateriami palcowymi, w skrajnych przypadkach z prostego zasilacza 3 wolt. Będziesz potrzebował wysokiej jakości mikroukładu TDA 2822 lub jego analogu (na przykład KA 2209), samodzielnego obwodu elektronicznego do montażu wzmacniacza na TDA 2822. Dodatkowo weź akcesoria:
- 100 kondensatorów uF (4 szt.);
- do 30 cm drutu miedzianego;
- gniazdo słuchawkowe
Element radiatora jest potrzebny, jeśli chcesz, aby wzmacniacz był zwarty i miał zamkniętą obudowę.Wzmacniacz można zamontować na gotowej lub domowej płytce drukowanej lub w instalacji na ścianie. Transformator impulsowy w źródle zasilania może powodować zakłócenia, więc nie używaj go w tej wersji wzmacniacza. Gotowy wzmacniacz zapewni przyjemny i mocny dźwięk z odtwarzacza (nagrania lub sygnału radiowego), tabletu lub telefonu.

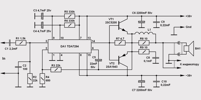
Obwód wzmacniacza dla subwoofera
Wzmacniacz niskiej częstotliwości jest montowany własnymi rękami na układzie TDA 7294. Jest on używany zarówno do tworzenia potężnej akustyki z basem w mieszkaniu, jak i jako automatyczny wzmacniacz - w tym przypadku jednak musisz kupić dwubiegunowe źródło zasilania na 30-35 woltów. Poniższe rysunki opisują rozmieszczenie elementów, a także ocenę rezystorów i kondensatorów. Taki wzmacniacz do subwoofera zapewni moc wyjściową do 100 watów przy przyciągających wzrok niskich częstotliwościach.

Mini wzmacniacz głośnikowy
Jako urządzenie wzmacniające dźwięk dla domowych lub zagranicznych głośników domowych odpowiedni jest opisany powyżej projekt dla laptopów. Miejsce stacjonarne urządzenia pozwoli Ci wybrać dowolny dostępny zasilacz. Możesz zapewnić miniaturyzację i akceptowalny wygląd niedrogiego wzmacniacza, przestrzegając kilku zasad:
- Gotowe wysokiej jakości płytki drukowane.
- Trwała plastikowa lub metalowa obudowa (zamówienie od mistrza).
- Umieszczenie komponentów jest wstępnie zaplanowane.
- Wzmacniacz jest starannie przylutowany, bez dodatkowych kropli lutu.
- Radiator dotyczy tylko mikroukładu.
- Wykorzystywane są gotowe gniazda do wyprowadzania sygnału i zasilania.

DIY Tube Wzmacniacz dźwięku
Lampowe wzmacniacze dźwięku są drogimi urządzeniami, pod warunkiem, że wszystkie komponenty kupujesz na własny koszt. Stare szynki czasami zawierają kolekcje lamp i innych części. Montaż wzmacniacza lampowego w domu własnymi rękami jest stosunkowo łatwy, jeśli chcesz poświęcić kilka dni na szukanie szczegółowych obwodów w Internecie. Obwód wzmacniacza dźwięku jest w każdym przypadku wyjątkowy i zależy od źródła dźwięku (stary magnetofon, nowoczesna technologia cyfrowa), źródła zasilania, szacunkowych wymiarów i innych parametrów.
Tranzystorowy wzmacniacz dźwięku
W tranzystorach możliwe jest montaż przedwzmacniacza dźwięku własnymi rękami bez użycia skomplikowanych mikroukładów. Wzmacniacz tranzystorowy german można łatwo zintegrować z nowoczesnymi systemami audio; nie wymaga on dodatkowego strojenia. Wadą obwodów tranzystorowych jest większy rozmiar zespołu. Zależność od „czystości” tła jest również nieprzyjemna - potrzebny będzie ekranowany kabel lub dodatkowy obwód do tłumienia szumów i tętnień z sieci.
Wideo: DIY wzmacniacz mocy dźwięku
Prosty DIY wzmacniacz dźwięku 1 część